Written by Sara Gagliardi
Edited by Tim Bateman
Introduction
It is known nowadays that coral reefs are extremely sensitive to environmental changes, which drives coral bleaching, however the decline of water quality and pollution also affect the health of corals. The exposure of corals to chronic oil contamination was reported to weaken the biological functions of the animal (e.g., reproduction and recruitment). But oil spills cause severe damage to the marine environment worldwide. The use of chemical dispersants, for example the most commonly used Corexit® 9500, is a common tactic to combat oil spills because the emulsifiers and solvents contained in dispersants break the oil into smaller droplets. However, the short-term exposure of corals to these chemical dispersants caused substantial decline in their health. For this reason, other approaches for oil pollution remediation are employed and/or developed, including the controlled burning of oil, oil skimmering, dredging, and bioremediation. Bioremediation methods, namely the use of microbial consortium to perform oil degradation, have been proposed for their advantages as sustainable, low-cost, and applicable tools in different environments with minimal impacts.
Microbial probiotics as an alternatives to chemical dispersants
In their latest publication, Silva and colleagues [1] suggested that similar beneficial effects could be reached using such consortia to cope with oil spills. Indeed, in addition to mitigating the effects of biotic and abiotic stressors (as discussed in my previous article Microheroes at the rescue of coral reefs) [2], microbial probiotics are able to neutralize toxic compounds such as specific hydrocarbon fractions, as shown by Boonchan and colleagues in 2000 [3].
Silva tested a newly-selected oil-degrading putative BMC-bioremediator consortium (pBMC-BC). Bacteria, fungi, and yeasts were selected to be part of the consortium when considered oil-degrading (i.e., consume the oil to grow), had no antagonism against each other, and were neutral or beneficial for corals. Fragments (nubbins) of the reef-building hydrocoral Millepora alcicornis were then placed in mesocosms designed to realistically simulate the marine environment, and eight experimental treatments were induced: control (seawater only), water soluble oil fractions (oWSF), pBMC-BC, oWSF + pBMC-BC, Corexit 9500, oWSF + Corexit 9500, pBMC-BC + Corexit 9500, and oWSF + pBMC-BC + Corexit 9500. Data were collected about the coral physiology, photosynthetic quantum yield (Fv/Fm, which indicates the photochemical health of the algae, hence their viability among coral tissues), and polycyclic aromatic hydrocarbons (PAHs), produced when organic sediments are transformed into fossil fuels such as oil, whose degradation is correlated with maintained coral health.
Results showed that fragments exposed to the oil alone looked negatively affected, as tissues paled. However, the exposure to the chemical dispersant Corexit 9500 severely affected the coral health shortly after application, inducing bleaching and tissue death after the 4th and 13th day of treatment, respectively. Contrary to the use of the chemical dispersant, the application of the pBMC-BC was able to mitigate the negative effects of the oWSF, maintaining an high Fv/Fm and florid tissue colour. A significant decrease of PAHs and n-alkanes, associated with improved coral health, further indicated the degradation of oil fractions. Thus, results indicate that the use of pBMC-BC for oil spill remediation is superior to a traditional oil dispersant and bodes well for less harmful bioremediation methods. Results are visually represented in Figure 1.

Oil and chemical dispersant influence on the coral microbiome
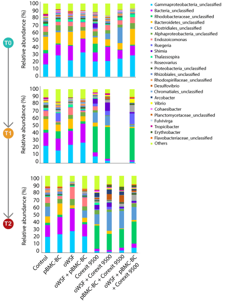
It was suggested that oil and dispersants could impact the coral microbiome by disturbing the symbioses established with their coral host. To test this hypothesis, Silva grew fragments of M. alcicornis in the eight treatments mentioned before. Following treatment, DNA was extracted to identify the bacterial community associated with the coral. Using bioinformatic analyses, the researchers looked for the influence of oil, dispersant, and pBMC-BC on the coral-associated bacterial communities.
Results (Fig. 2) could not confirm that the pBMC-BC isolates were present among the coral microbiome, however the phylogenetic orders they represent maintained their relative abundance in all treatments, except those using the chemical dispersant. Indeed, the structure of the bacterial communities associated with the coral host in the presence of Corexit 9500 was significantly different from treatments without the use of the dispersant.
The relative abundance of genera reported to facultatively degrade oil differed in the presence of Corexit 9500 (e.g., with Roseovarius and Erythrobacter genera increasing their abundance, while Thalossospira and Hyphomonas were reduced). Therefore, it is unclear whether the ability of the coral microbiome to remediate oil degradation was affected by the presence of the dispersant. However, the use of the dispersant increased the relative abundance of bacteria related to stressed and diseased corals. Among these microbes, Flavobacteriaceae, a well-known opportunistic and pathogenic bacterial family, was found to be a dispersant bioindicator and to be involved in the initial process of dysbiosis. Furthermore, bacteria of the genus Vibrio increased their relative abundance in the presence of Corexit 9500, as some of these have been found to metabolize dispersants. Other genera associated with diseased corals that increased their abundance in treatments using Corexit include Ruegeria, Roseovirus, Thalassobius, and Desulfovibrio.
Contrary to the use of dispersants, the introduction of oil in the mesocosm did not affect the coral-associated microbiome, suggesting that the natural microbiome is resilient to contaminations (up to a certain level) even though the physiological parameters of the host are affected.

Conclusions
Results suggest that the exposure of corals to the chemical dispersant induces a disruption between the host and its associated microbiome, which provokes the increase of opportunistic and commensal microbes and weakens the host. Therefore, the coral health is not only threatened by the toxicity of using chemical dispersants, but may be affected by their ability to induce dysbiosis among the coral microbiome.
Bacteria selected for the pBMC-BC had not only the ability of degrading oil, but had also potential probiotic effects, as they were previously correlated with healthy corals. This indicates that pBMC-BC had beneficial physiological effects, without causing changes to the microbiome. Moreover, the recruitment of other beneficial microbes is thought to be a consequence of the inoculation of probiotics which could further increase coral resilience. Despite the need for greater understanding of the host-associated microbiome in the field of coral reef protection, researchers [e.g., 1,2,4] suggest the use of beneficial microbial consortia as a tool for reef conservation to mitigate the impacts of climate change and oil contamination.
References
1. Silva DP, Villela HDM, Santos HF, Duarte GAS, Ribeiro JR, Ghizelini AM, et al. Multi-domain probiotic consortium as an alternative to chemical remediation of oil spills at coral reefs and adjacent sites. Microbiome. 2021;9:118.
2. Rosado PM, Leite DCA, Duarte GAS, Chaloub RM, Jospin G, Nunes da Rocha U, et al. Marine probiotics: increasing coral resistance to bleaching through microbiome manipulation. ISME Journal. 2019;13:921–36.
3. Boonchan S, Britz ML, Stanley GA. Degradation and Mineralization of High-Molecular-Weight Polycyclic Aromatic Hydrocarbons by Defined Fungal-Bacterial Cocultures. Applied and Environmental Microbiology. American Society for Microbiology; 2000;66:1007–19.
4. Peixoto RS, Sweet M, Villela HDM, Cardoso P, Thomas T, Voolstra CR, et al. Coral Probiotics: Premise, Promise, Prospects. Annual Review of Animal Biosciences. 2021;9:265–88.
Cover image: Month-Long Oil Spill in the Solomon Islands Threatens World’s Largest Coral Reef Atoll, Smithsonian Magazine (March 11, 2019).
